EARTHWORM SETUP EXAMPLES
This section provides a more detailed description of Earthworm
structure and features. Two examples are used to present a number of
concepts in increasing level of detail.
Example 1
Diagram 1
shows a very simple construction to illustrate the basic
concepts. The circle in the diagram represents a message ring, and
the rectangles represent modules. Each module can establish linkages to
message ring(s) via its configuration file. A module may specify one
input ring, from which it can receive desired message types, and one
output ring into which it may broadcast its output messages. These
linkages are represented in the diagram by the arrows to and from the
single message ring.
Briefly, this system would function as follows: The system is started
by executing the program startstop. Its job is to create the message
ring(s) and start the modules. It does this by reading its
configuration file (startstop.d), which lists the ring(s) to be
created, the modules to be started, and the configuration files each
module will read. As each module starts, it reads its configuration
file, which specifies the identity of the instance of that module (in
case several copies of a module are desired), the names of the message
rings the module is to use for input and output, and any other
module-specific parameters.
adsend is a digitizer module which controls an A/D converter, and
outputs trace data messages. pick_ew is the Rex Allen picking
algorithm that listens to trace data messages, and produces pick- and
coda-messages. binder_ew listens to pick messages and produces trial
location messages. eqproc consists of a number of sub-modules which
pre-process binder_ews trial locations, and run hypo-inverse. The output
of eqproc is a message containing the hypo-inverse arc output.
menlo_report listens to arc messages, and passes them to remote
computer(s) for further processing.
Example 2
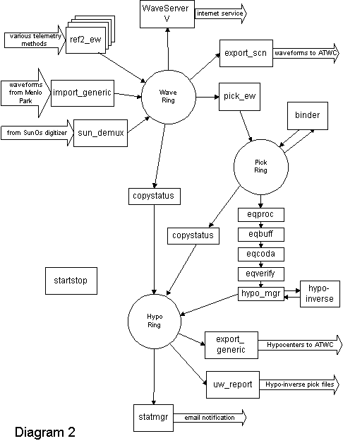
Diagram 2
shows a simplified version of the configuration in operation
at University of Washington, Seattle. Several key features have been
omitted for the purpose of this example.
Note that multiple message rings are used. There are two main reasons
for this. One is conceptual: the configuration is easier to understand
and maintain if different rings are used to carry related types of
messages (and the diagram is easier to draw). The other is performance
related: if the rate of message production into a single ring is too
high, the computer may be unable to run all receiving modules quickly
enough, with the result that some modules may miss messages of interest
(note that this is a detectable error, and constitutes a system crash).
Given contemporary processor speeds, this is generally no longer a
problem. Missed messages do indicate that the hardware is being
severely over-driven.
Internal names: Earthworm uses names to identify four types of system
components. Each set is defined by a table of names and associated
numeric values. In operation, the user creates the desired entries in
these tables, and then uses the names in the configuration files. At
run time, utilities are used to resolve the names to their respective
numeric values. The four categories of names are:
- Installation Ids:These are the names given to the various
institutions that operate Earthworm systems. It is the only set
of names that is centrally administered. That is, Installation
names and the associated numeric values must be requested from
Golden. The reason for this is that as Earthworms exchange
data, only the Installation Id uniquely identifies the source
of a message. This table is part of a compile-time C header
file, .../include/earthworm.h. All other name sets are
run-time; the defining tables are kept in
.../run/params/earthworm.d. This file is read during system
startup, and thus can be altered without recompiling any source
code. The syntax of the table is as per standard Earthworm
parameter files (contributed by Carl). A # marks the start of a
comment field.
- Message Rings: These are all the ring names
known to the local Earthworm system. The associated numeric
values must be valid shared memory key values. This table is
kept in earthworm.d, and read by various utility routines at
startup time. Each individual installation is free to define
its own set if it so chooses. Earthworm releases, however,
include the default set.
- Module names: These are all module
names known to the local Earthworm system. The conventions are
as with Message Ring names.
- Message types: As with Module
names above.
The modules copystatus and statmgr are part of the earthworm
error-processing scheme. The scheme offers two services: detection of
lost heartbeats and individualized processing of various errors. Such
processing includes use of pagers, email, permissible rates, limiting
the number of notifications, and restarting the offending module. The
scheme is optional in two ways: First, a given earthworm configuration
may choose to not run statmgr. In this case, no system-wide error
processing will be performed. Second, if statmgr is run, each module
can decide whether to utilize the scheme. To participate, a module must
do three things:
- First, submit to statmgr a file (.desc) containing processing
instructions for the various errors that it can generate. This
is done be creating such a file in the run/params/ directory,
and making a corresponding entry in statmgrs parameter file
(statmgr.d).
- Second a participating module must broadcast
periodic heartbeat messages, at or above the promised rate, as
stated in its .desc file. These will be received by statmgr.
If statmgr does not receive a heartbeat within the advertised
time period, it will initiate the actions specified in the
.desc file. Such actions can include issuing notification, and
terminating and restarting the offending module. This restart
feature has proven to be very useful for communication modules
that are subject to unusual failure modes.
- Third, a module may
issue status (error) messages in the standard format. These are
received by statmgr, and the actions specified in the .desc
file are taken. Since the architecture allows one input and
one output per module, helper modules called copystatus are used to
move status and heartbeat messages from various rings to the ring to
which statmgr is listening.
This configuration has three sources of trace data, all of which
broadcast into a message ring named Wave_Ring:
- Four ref2_ew modules, each of which controls a
communications line, receives trace data from a remote RefTek
data logger, and broadcasts standard earthworm format trace
data.
- A sun_demux module, which receives trace data from
UofW's own digitizer, demultiplexes it, and produces standard trace
data messages,
- And an import-generic module: this is the long-distance
message receiver. It communicates with its companion module
export_scn via a TCP socket connection. Any type of earthworm
messages can be shipped in this way; in this case, several
channels of trace data are being received from Menlo Park. The
shipping delay is on the order of several seconds, plus
transmission time.
The trace data messages must be in the standard internal Earthworm
format, as described in .../src/include/trace_buf.h. Briefly, this
format consists of a header followed by a variable number of data
samples, represented as either 16 or 32 bit signed integers in either
byte order. This format supports two channel identification schemes:
The dominant scheme consists of three ASCII strings defining the
'station', 'component', and 'network' (SCN names). The second is the
'pin number'. This is an integer that can be used to identify the
sensor and signal path of a channel. It addresses the case where a
given sensor is acquired by two different telemetry paths. It also
provides support for processing data from sensors that do not have SCN
names.
Four modules listen to the messages on the Wave_Ring:
- WaveServerV: This module maintains rotating histories of
selected channels, and offers a service capable of supplying
requested segments of historic trace data.
- export_scn:
This is the long-distance shipping module (companion to
import_generic), specialized to send specific data channels
(Station, Component, Network names). In this application,
several selected channels of data are being sent to another
installation.
- copystatus, which conducts status messages
and heartbeats to the Hypo_ring. statmgr is listening to
that ring, and will be able to receive and process them.
- pick_ew, as above, listens to selected trace channels, and
produces pick and coda messages (along with status and
heartbeat messages). These are broadcast into Pick_Ring.
Three modules listen to the messages on Pick_Ring:
- binder_ew is the event associator (conceived and written by
Carl Johnson). This module listens to pick messages, and
produces trial location messages as well as link messages that
relate picks to trial locations (via sequence numbers).
- eqproc is the first of a series of sub-modules that perform
event locations via hypo-inverse. The sub-modules are linked
via operating system pipes, and as a group behave as an
earthworm module. Briefly, their functions are as follows:
eqproc assembles the trial locations produced by binder_ew
with the associated pick and coda messages produced by
pick_ew, and if the event has not been recalled by binder_ew
within a time-out period, sends the assembled event parameters
to eqbuf. This acts as a buffer, in case events are produced
faster than the remaining sub-modules can process them. From
there it passes to eqcoda, which computes coda durations from
the coda measurements generated by pick_ew. It is then passed
to eqverify, which applies a series of sanity checks to
eliminate spurious events. From there it is passed to
hypo_mgr, which is the encapsulation layer for hypo-inverse.
Hypo-inverse has not been modified for Earthworm. The standard
FORTRAN source code is used, permitting any future changes to hypo-inverse to be
directly inserted. The result of hypo_mgr is a message
containing the standard hypo-inverse arc file information.
This message is broadcast into the Hypo_Ring.
- As before,
copystatus is used to conduct heartbeat and status messages
from the Pick_Ring to the Hypo_Ring, where statmgr can
hear them.
Three modules listen to the messages on Hypo_Ring:
- statmgr: As mentioned above, this module processes error
messages, and takes specified actions if a module's heartbeat
ceases.
- export_generic: this is the general long distance message shipper.
In this case used to ship hypo-centrer messages to another institution.
- uw_report: used to send hypocentral and pick information
to the UofW processing and archving system.
Return to the Earthworm Table of Contents Page.
Questions? Issues? Subscribe to the Earthworm Google Groups List.